一种用于航空重力供电系统的新型电路连接方式 |
| 蒋久明, 安战锋, 石磊, 孟庆奎, 金久强, 王志博 |
|
A new circuit connection for airborne gravity power supply system |
| JIANG Jiu-Ming, AN Zhan-Feng, SHI Lei, MENG Qing-Kui, JIN Jiu-Qiang, WANG Zhi-Bo |
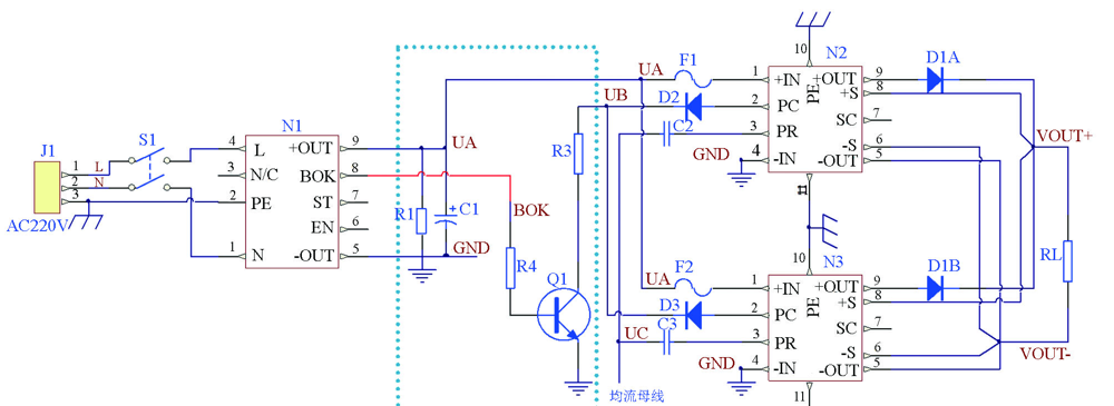
| 图7 FARM2T11的B-OK驱动DC-DC模块的使能端PC |
| Fig.7 B-OK port of FARM2T11 drives PC ports of DC-DC modules |
|