双树复小波变换在川藏铁路拉林段某隧道超前地质预报中的应用 |
| 杨丹, 李伟, 魏永梁, 宋斌 |
|
Application of dual-tree complex wavelet transform in advanced geological prediction of the tunnel section in Lalin of Sichuan-Tibet Railway |
| YANG Dan, LI Wei, WEI Yong-Liang, SONG Bin |
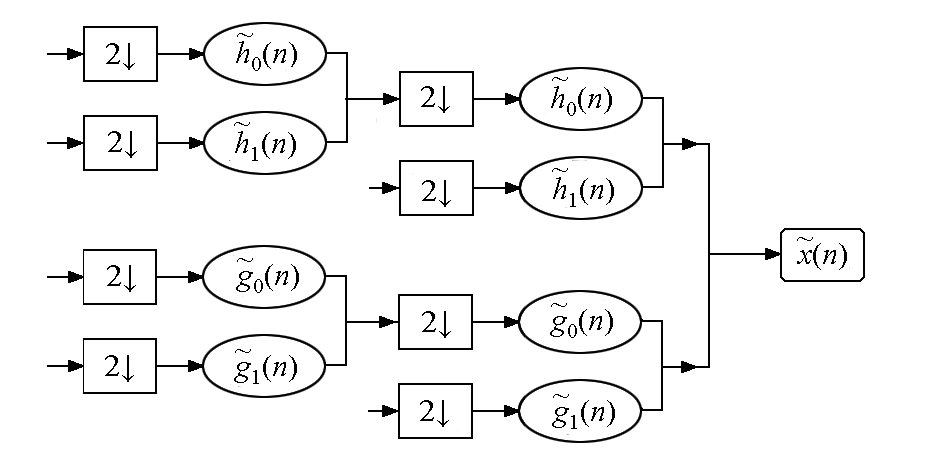
| 图3 双树复小波逆变换 |
| Fig.3 Inverse transform of dual-tree complex wavelet |
|