基于矿产资源利用现状动态信息的储量预测方法
杨培

Reserve prediction method based on the dynamic information on the utilization status of mineral resources
YANG Pei
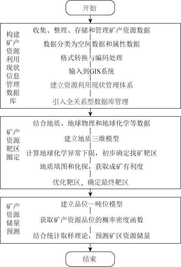
图2 储量预测流程
Fig.2 Reserve prediction process